英国·威廉希尔(WilliamHill)中文官网-williamhill8.com
首页
集团概况
新闻中心
业务动态
党建群团
廉洁蜀高
信息公开
招标信息
您当前的位置:
首页
/
信息公开
/
公示公告
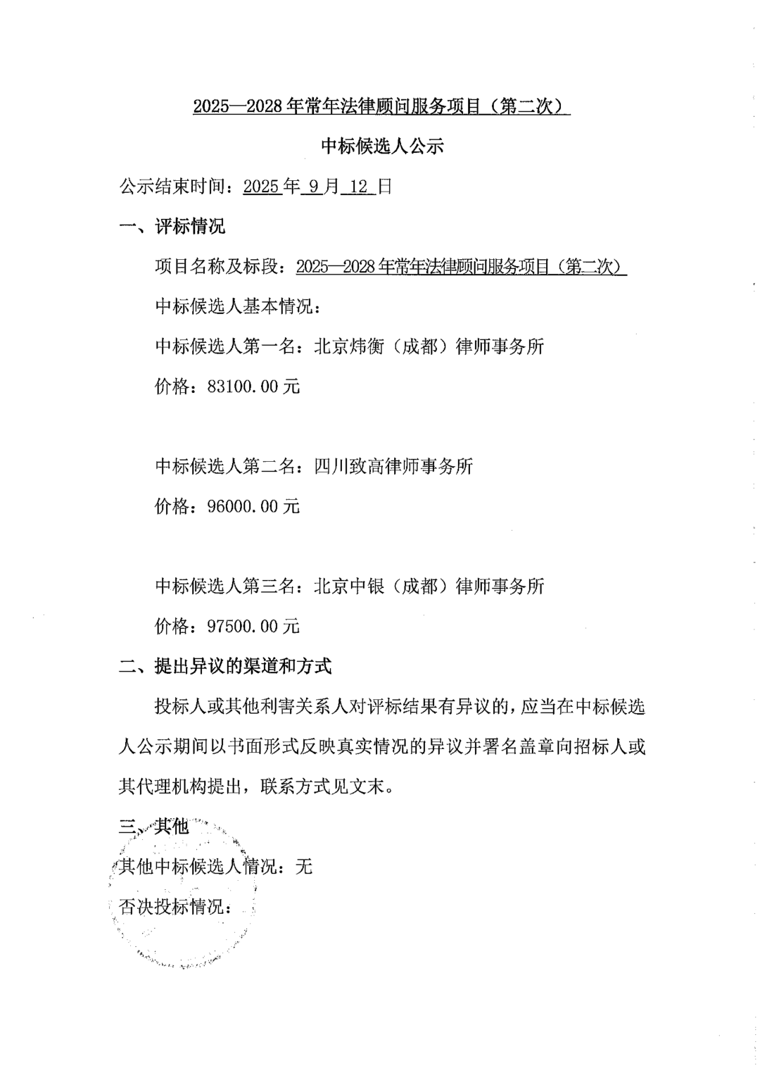
四川金通工程试验检测有限公司2025-2028年常年法律顾问服务项目(第二次)中标候选人公示
2025年09月09日
1975人看过
蜀道集团党委第一巡察组公告
2025/10/15
西宁高速普格段河口~鲁溪河二级110kV线路改造工程施工公开比选评标结果公示
2025/10/01
资中至乐山高速公路阶段性过程控制审计服务招标结果公示
2025/09/29
四川金通工程试验检测有限公司2025-2028年常年法律顾问服务项目(第二次)中标候选人公示
2025/09/09
金通检测公司2025-2028年常年法律顾问服务项目流标公告
2025/08/18
williamhill英国官网公开征集南江至三台(中江)高速公路项目外部联合体成员结果公示
2025/08/10
上一页
下一页
董事长邮箱
sdgsjtdsz@163.com
总经理邮箱
sdgsjtzjl@163.com
地址:成都市高新区天府一街535号两江国际大厦A栋
四川省人民政府
中共四川省委组织部
四川省交通厅
四川省国资委
蜀道集团
Copyright @2025 英国·威廉希尔(WilliamHill)中文官网-williamhill8.com 版权所有
版权所有 技术支持:
创企科技
蜀ICP备2022016653号-1