英国·威廉希尔(WilliamHill)中文官网-williamhill8.com
首页
集团概况
新闻中心
业务动态
党建群团
廉洁蜀高
信息公开
招标信息
您当前的位置:
首页
/
招标信息
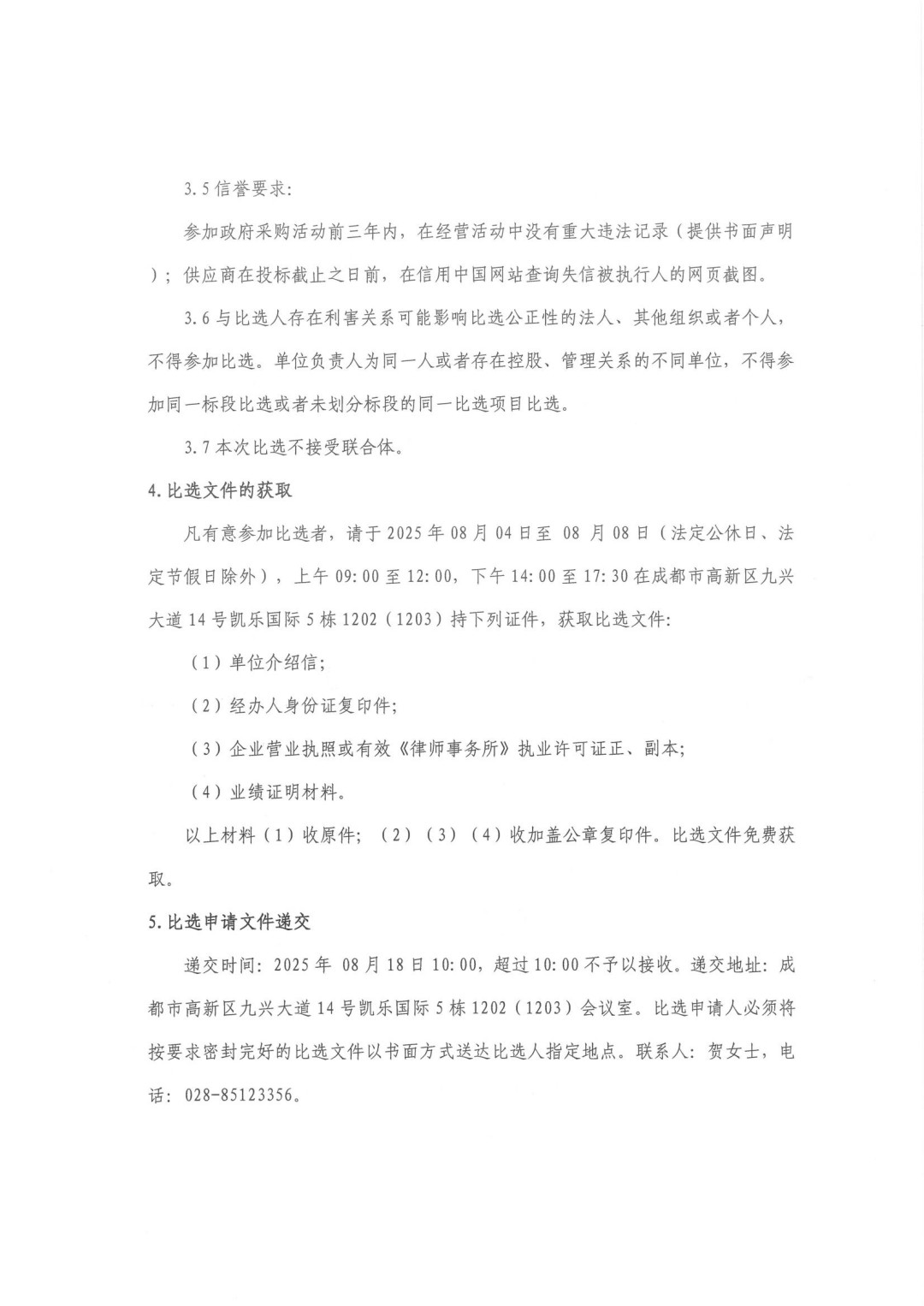
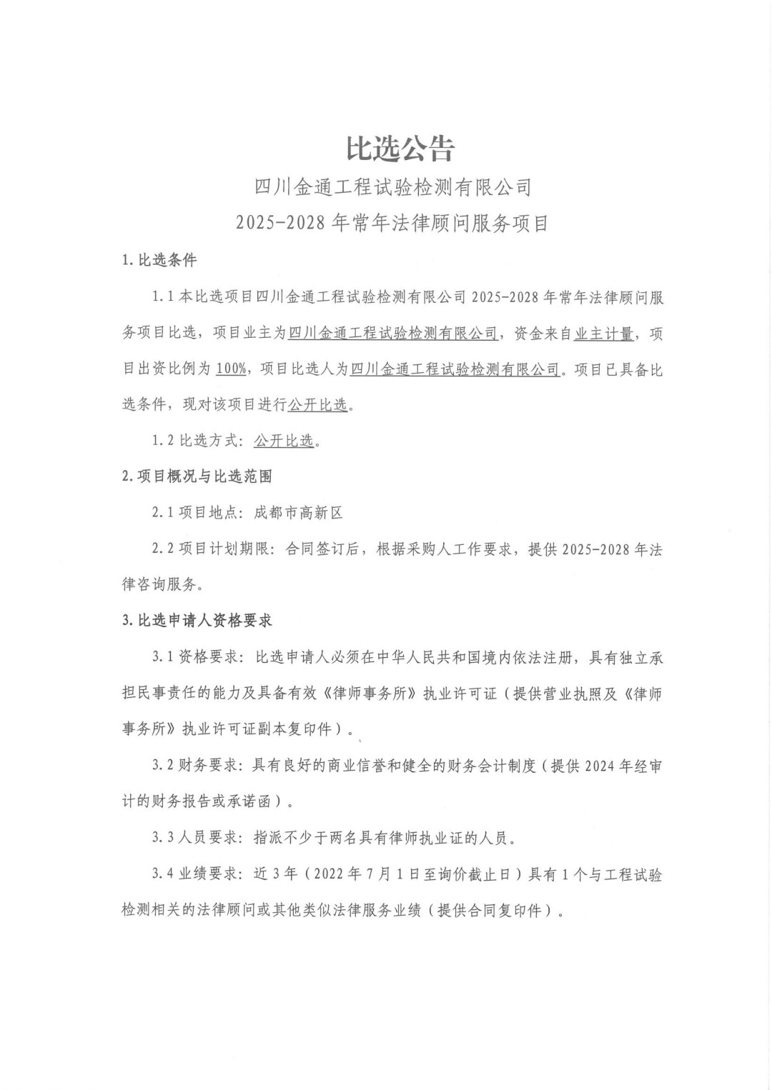
四川金通工程试验检测有限公司2025-2028年常年法律顾问服务项目比选公告
2025年08月01日
2577人看过
西宁高速普格段河口~鲁溪河二级110kV线路改造工程施工比选公告
2025/09/09
资中至乐山高速公路过程控制审计服务项目招标公告
2025/09/03
四川金通工程试验检测有限公司2025-2028年常年法律顾问服务项目(第二次)比选公告
2025/08/22
金通检测公司2025年运营高速公路定期检查激光弯沉检测技术协作项目比选公告
2025/08/20
四川金通工程试验检测有限公司2025-2028年常年法律顾问服务项目比选公告
2025/08/01
四川宁西高速公路建设开发有限公司机关食堂食材采购配送项目比选公告
2025/05/30
上一页
下一页
董事长邮箱
sdgsjtdsz@163.com
总经理邮箱
sdgsjtzjl@163.com
地址:成都市高新区天府一街535号两江国际大厦A栋
四川省人民政府
中共四川省委组织部
四川省交通厅
四川省国资委
蜀道集团
Copyright @2025 英国·威廉希尔(WilliamHill)中文官网-williamhill8.com 版权所有
版权所有 技术支持:
创企科技
蜀ICP备2022016653号-1